【導讀】隨著當今電子產品設計復雜程度的不斷增加,管理功耗及優化整體效率變得愈加重要。從工業和電信應用到汽車和醫療設備,準確的電源電壓和電流監視對于其中的節能和可靠性保證都是十分關鍵的。電路板級的電源監視不再僅見于機架和服務器,許多非傳統的應用也迅速成為了電源監視的用武之地,太陽能充電器、軍事武器及先進的汽車電子產品等只是其中為數不多的幾種而已。
隨著當今電子產品設計復雜程度的不斷增加,管理功耗及優化整體效率變得愈加重要。從工業和電信應用到汽車和醫療設備,準確的電源電壓和電流監視對于其中的節能和可靠性保證都是十分關鍵的。電路板級的電源監視不再僅見于機架和服務器,許多非傳統的應用也迅速成為了電源監視的用武之地,太陽能充電器、軍事武器及先進的汽車電子產品等只是其中為數不多的幾種而已。更為智能的高效系統以及一個相互關聯度更高的世界持續激起終用戶對于控制和掌握電氣參數的需求,旨在始終堅持綠色環保并節約寶貴的資源。
雖然分立式電源監視解決方案可以使用一個微處理器和少量的其他組件來設計,但是系統開銷包括數據輪詢、參數乘法或數據分析,上佳的電源監視 IC可提供一種能緩解諸多此類繁重任務的簡單解決方案。如果獲知了電壓、電流或功率級別,就能即時了解系統的健康狀況。可能只需某種參數警報就能提供故障的早期檢測,從而能夠在災難性事件發生之前采取預防性措施。或者,也可以通過掌握使用模式 (例如:吸收電流隨時間的變化情況) 來優化系統。利用此類信息便可相應地進行資源的轉用,即把過度使用的部件之工作任務卸載至那些未充分使用的部件。
電源監視器角色模型
電源監視器有許多不同的設計方法,考慮到監視系統電源輸入需要多種組件,因此這一點并不令人驚訝。為測量電流,需要采用檢測電阻器和放大器,而且,如果放大器共模范圍擴展至正電源軌并將其輸出轉移至地,則是便利的。測量電壓需要高精度的阻性分壓器,且倘若需要監視的電壓不止一個,那么還必須在材料清單中添加一個多路復用器。接下來是一個多通道模數轉換器 (ADC),以及一個高精度基準和某種與微處理器實現接口的工具,同時還可能與相鄰的 IC共享 I/O 線。假如需要檢測值和值或警報,則必需編寫并持續不斷地執行代碼。由于整體復雜性很高且不容易找到合適的組件,因此不難看出電源監視適合采用集成型解決方案。
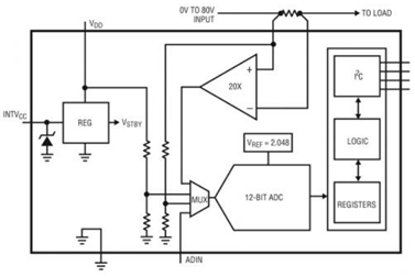
通過把所有必要的功能部件集成在一個小型 3mm x 3mm QFN 或 MS12 封裝中,凌力爾特的 LTC2945 非常適用于眾多由于空間、復雜性或成本原因而無法采用分立式解決方案的應用。LTC2945 的工作電壓雖低至 2.7V,但能監視任何 0V 至 80V 電源軌的電壓和電流,及其自身特有的電源電壓和一個附加的電壓輸入。一個內置的并聯穩壓器可為高于 80V 的電源提供支持。為實現靈活性,將檢測電阻器外置,從而允許 LTC2945 準確地監視從 mA 級至 A 級甚至更大的電流。該 ADC 具有 12 位分辨率、一個對于電壓為 0.75% 以及對于電流為 0.75% 的總未調整誤差 (TUE)。而且,附加 ADC 輸入 (ADIN 引腳) TUE 也僅為 0.75%。此外,LTC2945 還集成了一個數字乘法器,該乘法器可計算一個 24 位功率結果,并把該數值與測量、狀態和用戶配置一起存儲在可通過 I2C 訪問的寄存器中。
圖 1:LTC2945 的簡化方框圖
LTC2945 正設法進入許多復雜和空間受限的應用,包括 RAID 系統、電信、交通運輸、太陽能監視系統和工業計算機 / 控制系統。幸運的是:該器件只需要進行幾個簡單的連接。圖 2 示出了 LTC2945 監視一個 3.3V 微處理器的輸入電壓和電流以及由 12V 電源供電的情形。僅需的外部組件是一個檢測電阻器和 3 個上拉電阻器。
圖 2:采用 12V VDD 輸入的 LTC2945 輸入電源監視器
由于具有很寬的軌至軌工作范圍,因此 LTC2945 適用于許多不同的低電壓和高電壓系統。不僅額定值為 100V 的電源和檢測引腳提供了很大的裕量 (例如:在 48V 或 -48V 應用中),而且零電壓檢測監視能力在監視短路或斷電情況下的電流水平方面完全同樣適用。零電壓時的故障電流水平能立即指示電源或負載是否出現故障,而不需要借助額外的電路。內部 12 位 ΔΣ ADC 本質上在測量窗口內對輸入噪聲求平均,因此在噪聲環境中工作并不是問題。在掃描模式中,該 ADC 分別以 25μV、25mV 和 0.5mV 的分辨率按順序連續地監視差分檢測電壓、電源或正檢測電壓、以及備用 ADC 輸入電壓。在連續掃描模式中,轉換操作具有一個 7.5Hz 的有效刷新率,不過用戶也可進入一種瞬像模式以進行單個可選輸入的測量。在那些以節能為目標的應用中,通常高電壓監視 IC 會預料有高靜態電流,但在此類應用中并不合用;LTC2945 在監視 48V 電源軌時僅消耗 0.8mA 電流,并可關斷以將功耗減低至僅 20μA。
免責聲明:本文為轉載文章,轉載此文目的在于傳遞更多信息,版權歸原作者所有。本文所用視頻、圖片、文字如涉及作品版權問題,請聯系小編進行處理。
推薦閱讀:
安森美的碳化硅技術賦能純電動汽車VISION EQXX單次充電續航更遠
意法半導體嵌入式 AI 解決方案增加簡化機器學習開發的高級功能



