【導讀】在全球節能減排趨勢下,降低電子設備的待機功耗成為技術攻堅的核心課題。AC-DC電源作為電力轉換的關鍵環節,其待機功耗直接影響著能源浪費水平。本文深入解析如何通過初級側調節反激式拓撲、智能控制策略及器件優化,實現待機功率低于5mW甚至趨近于零的技術路徑。
在全球節能減排趨勢下,降低電子設備的待機功耗成為技術攻堅的核心課題。AC-DC電源作為電力轉換的關鍵環節,其待機功耗直接影響著能源浪費水平。本文深入解析如何通過初級側調節反激式拓撲、智能控制策略及器件優化,實現待機功率低于5mW甚至趨近于零的技術路徑。
反激式拓撲:低功耗設計的基石
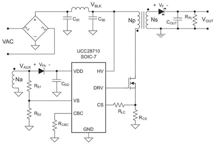
反激式拓撲憑借結構簡單、成本低廉的優勢,成為低功耗離線電源的首選方案。傳統設計中,光耦器件用于次級側電壓反饋,但其功耗與穩定性問題逐漸顯露。現代準諧振(QR)反激式控制器通過初級側調節技術,徹底摒棄光耦依賴——利用變壓器偏置繞組的磁反饋形成閉環控制,僅需電阻分壓網絡即可精準調節輸出電壓。以德州儀器UCC28710控制器為例(圖1),其通過檢測諧振谷值電壓實現軟開關,將開關損耗降低40%以上。

圖1:基于UCC28710的初級側穩壓反激式架構
準諧振技術的核心在于利用電路寄生參數(初級電感與開關節點電容)產生的諧振特性。如圖2所示,當次級電流歸零后,控制器在諧振電壓谷底觸發MOSFET導通,使開關節點電壓從400V降至50V以下,顯著減少開關過程中的能量損耗。這種“谷底開關”機制,可將轉換效率提升至88%以上。

圖2:谷底開關顯著降低電壓應力(Vds為MOSFET漏源電壓)
待機功耗構成與優化路徑
實現極低待機功耗需系統化解決三大能量損耗源:
1. 周期性能量損耗
每個開關周期從輸入源獲取的能量(E_cycle)直接決定待機功耗水平。其計算公式為:
E_{cycle} = 0.5 \times C_{oss} \times V_{bulk}^2 \times f_{sw}
其中,C_oss為MOSFET輸出電容,V_bulk為母線電壓,f_sw為開關頻率。通過將開關頻率降至10kHz以下,UCC28710在空載時的周期損耗可控制在3mW以內。但低頻運行會惡化瞬態響應——當負載突變時,控制器需長達100ms才能檢測到電壓波動。
2. 啟動電路革新
傳統電阻啟動方案在230VAC輸入時產生超過200mW損耗,成為待機功耗的主要短板。革新方案采用耗盡型MOSFET構建有源啟動電路:
上電初期,FET導通為控制器供電
輸出電壓建立后,FET被關斷
該設計使啟動損耗從毫瓦級降至微瓦級,配合UCC28710的自適應供電系統,整體待機損耗減少60%。
3. 緩沖網絡與寄生參數治理
TVS緩沖替代RCD網絡:瞬態電壓抑制二極管(TVS)在電壓超過箝位值前幾乎無損耗,較傳統RCD方案效率提升5%
超快恢復二極管選擇:反向恢復時間<35ns的二極管可減少開關節點震蕩損耗
寄生電容壓縮:通過優化PCB布局與選用低C_oss MOSFET(如Infineon IPA60R280P7),將開關節點總電容控制在150pF以內
零待機功耗的終極方案
突破5mW待機功耗壁壘需要顛覆性技術創新。德州儀器推出的UCC28730+UCC24650芯片組,通過“超低頻運行+智能喚醒”機制實現革命性突破:
關鍵技術突破
32Hz超低頻模式:空載時開關頻率降至32Hz,周期損耗僅0.8mW
跨隔離柵喚醒技術:次級側UCC24650實時監測輸出電壓,當負載接入導致電壓下降3%時,通過變壓器耦合發送喚醒信號
三脈沖加速響應:初級側控制器收到信號后,立即以65kHz頻率發送三個脈沖,在10ms內恢復穩壓輸出
性能對比

工程實踐挑戰與對策
在實際設計中,工程師需平衡多項矛盾因素:
瞬態響應與功耗的博弈
預負載策略:在輸出端添加10kΩ電阻(損耗5mW)可改善動態性能,但會增加待機功耗
自適應頻率調制:根據負載情況動態調整開關頻率,輕載時運行于10kHz,重載時升至130kHz
器件選型準則
MOSFET:優選C_oss<100pF、Rds(on)<0.3Ω的CoolMOS(如STF10N65M5)
變壓器:采用TDK PC40材質,漏感控制在2%以內
輸出二極管:超快恢復類型(如ONSemi MUR160),反向恢復時間<50ns
熱管理設計
在85℃環境溫度下,需確保啟動MOSFET結溫<110℃
使用3M導熱膠將控制器與PCB銅箔區域緊密貼合,熱阻降至15℃/W
行業應用與未來展望
目前,該技術已在智能手機充電器(如小米120W快充)、智能家居網關等場景實現商用。歐盟ErP指令要求2026年后所有外置電源待機功耗<5mW,這將推動相關方案快速普及。未來,隨著GaN器件與數字控制技術的融合,AC-DC電源有望在保持零待機損耗的同時,將功率密度提升至30W/in3,為能源革命注入新動能。
免責聲明:本文為轉載文章,轉載此文目的在于傳遞更多信息,版權歸原作者所有。本文所用視頻、圖片、文字如涉及作品版權問題,請聯系小編進行處理。
推薦閱讀:
邊緣AI+超低功耗!意法半導體新推工業級‘全能感知’加速度計重塑智能傳感未來




