【導讀】微控制器產品在設計之初,就會設定相應的產品規格以規范產品的執行條件,確保產品可以完成默認的任務。然而,若執行條件可不完全依照產品規格的情況下,就有可能會讓系統無法如預期的方式運作,這樣的特性,經常被惡意攻擊者,運用做為尋找系統漏洞的工具,藉此繞過預設的安全機制或取得受保護的資料。
針對 M2351 系列故障注入攻擊的軟件防護措施
微控制器產品在設計之初,就會設定相應的產品規格以規范產品的執行條件,確保產品可以完成默認的任務。然而,若執行條件可不完全依照產品規格的情況下,就有可能會讓系統無法如預期的方式運作,這樣的特性,經常被惡意攻擊者,運用做為尋找系統漏洞的工具,藉此繞過預設的安全機制或取得受保護的資料。這方法之所以被攻擊者經常使用,其根本原因不外乎相關攻擊設備簡單、容易取得且成本低廉,并且其攻擊具有一定的效果。本篇文章將介紹常見的故障注入攻擊方式及其原理,并提出在不增加硬件成本下最有效益的軟件防護方法,來防護這些攻擊。
01 透過Fault Injection攻擊可以做到什么 以硬件加解密引擎運作為例
當產品的執行條件,超出了原本預設的規范,將使產品的運行出錯,如果能夠限縮這樣的執行條件出現在特定的時間,且只持續一段極短的時間,便足以能夠讓產品在執行特定指令的時候出錯,而其它指令又能夠正常的執行。也就是說,透過 Fault Injection,可以讓特定指令的執行失效,例如讓加密硬件系統錯誤的執行讀取密鑰的任務,使其加載空白密鑰 (zero key) 來加密數據,如此一來只要再使用空白密鑰,就能將密文還原成明文。

Figure 1. Skip Instruction Attack

Figure 2. Zero Key Attack
02 常見且低成本的Fault Injection方式
Fault Injection 攻擊手段通常可區分為侵入式攻擊和非侵入式攻擊。
侵入式攻擊所影響的是產品功能永久性的故障和異常,這手段通常是透過高精密的儀器對產品內部電路或數據做修改和破壞,因此所需的硬件成本和技術門坎都很高。
非侵入式攻擊則是在產品運行中,注入攻擊,使其短暫的影響產品當下運作行為,造成異常或功能故障,這類攻擊手段常見的方式為攻擊產品輸入電壓和頻率。因為這樣的攻擊是針對電壓及頻率且持續時間短暫,我們稱之為 Voltage Glitch 攻擊與 Clock Glitch 攻擊。這兩種攻擊方式,只需具備可以產生對 voltage 和 clock 訊號干擾的硬設備即可達成,因此實現所需成本比侵入式攻擊低上許多,也更容易取得和實現。

Figure 3. Voltage Glitch Attack
因為 Voltage Glitch 和 Clock Glitch 的攻擊都可以造成產品執行時,跳過某些指令或是影響某些操作的輸出結果, 本章節接下來將以 Voltage Glitch 攻擊范例來說明常見的 Fault Injection 影響。
03 Voltage Glitch 對TrustZone 配置設定的攻擊
在具備 TrustZone® 技術的微控制器產品中,都會具有 Secure Attribution Unit (SAU) 控制單元,用來將微控制器的所有資源,設置為 Secure 和Non-secure 區域,目的是為了透過隔離 Secure與 Non-secure 區域的方式,來保護 Secure 區域中的資源。
在針對 TrustZone® 技術的攻擊中,攻擊者會企圖透過讓 SAU 的設置無效化,來瓦解這樣的隔離保護機制,此攻擊主要是在系統程序配置 SAU 屬性時進行 Voltage Glitch 的攻擊, 讓系統執行指令出現錯誤,造成 SAU 配置和系統原先規劃的不一致,以期在這當中尋找到可利用的漏洞。
我們以試圖攻擊 M2351 微控制器在配置 SAU 過程中設定 Non-secure 區域為例,整個 M2351 的 Flash 內存大小為 512 KB,如果規劃其中的 Secure 空間大小為 256 KB,那么剩下的 256 KB 空間,就屬于 Non-secure ,其在內存空間中的地址如下圖:

Figure 4. TrustZone® Secure, Non-secure Partition。
在這樣的內存配置下, Secure代碼與Non-secure代碼被遠遠的區隔開來,實現了TrustZone®的硬件隔離,而想要進行這樣的隔離配置,實際上所需要的設置有三個部分,一個是SAU的配置設定,一個是Flash Non-secure Boundary的設定,最后則是編譯代碼需要的設置。
SAU的配置,主要在指定Non-secure區域的起始地址與結束地址,這里設定的范圍是由0x10040000到0x1007FFFF,至于其它未定義的區域,則默認為Secure區域。
Flash Non-secure Boundary的設定,是指Flash內存空間中,由哪里開始要劃分給Non-secure使用,在這里其設定為0x40000,表示Flash后面的256KB,將劃歸給Non-secure使用,其余則是給Secure使用。Flash Non-secure Boundary的設定,是一出廠就設置好的,不會再改動 。
由Figure3可知,Secure區域跟Non-secure區域是分開的,因此在編譯時,Secure代碼與Non-secure 代碼的RO Base就必定不同,也就是Secure的RO Base必須落在0x0到0x3FFFF的范圍,而Non-secure的RO Base則是要落在0x10040000到0x1007FFFF的范圍內,這里我們設定Secure RO Base為0x0,Non-secure RO base為0x10040000。
上述的三種設置,其中只有SAU的設置,會在系統運作中進行,因而有機會被Voltage Glitch攻擊,如果系統在寫入SAU區域設置時,遭到攻擊,就有可能造成指令執行失敗,因而使得SAU的設置不正確,也就是設置 SAU Non-secure Region的起始地址 0x10040000這行指令執行失敗,這將造成SAU Non-secure Region的實際設定為 0x0,則系統的內存規劃將變成如下圖所示:

Figure 5. Secure, Non-secure Partition after Attack SAU Setting.
注意在Non-secure Region起始地址被竄改成0x0的情況下,0x0至0x0003_FFFF內存的屬性并不會真的被改成Non-secure,這是因為另一個固定的屬性設置單元Implementation Defined Attribution Unit (IDAU)所造成的影響,在SAU于0x0到0x0003_FFFF設置為Non-secure的情況下,最終的0x0到0x0003_FFFF的屬性將依照較嚴格的IDAU設置,這表示,即使成功的攻擊SAU,讓Non-secure 起始地址設定為0x0,仍然無法讓原來的Secure 區域改變為Non-secure區域,而是變成IDAU設置的Non-secure callable 區域,而Non-secure callable區域,其本質上仍是屬于Secure區域的一部分。
另外,雖然成功的攻擊SAU后,會讓大部分的Secure區域,轉變為Non-secure callable區域,但是因為這些區域缺乏SG (Secure Gateway)指令的緣故,Non-secure code是無法任意用Non-secure callable方式呼叫這區域的指令的。
值得注意的是,M2351微控制器SAU最多總共有8個區域可以設定, 可是這8個區域的范圍,是不允許重迭的,重迭區域的設定,將導致該重迭區域強制為Secure屬性,也就是說,若是原來的設定中,本來就有劃定0x3F000至0x3FFFF為Non-secure callable區域,而因為此區域跟被攻擊后的SAU區域0x0到0x1007FFFF重迭了,將使得0x3F000至0x3FFFF這個區域的設定直接成為Secure區域,這將造成所有的Non-secure callable API無法被Non-secure code呼叫。
因此,單純的攻擊SAU設置,并無法為Non-secure code取得額外的權限,甚至會失去原本可以呼叫Non-secure callable API權限,所以即使成功的攻擊了SAU的設置,也并無法形成一個有效的攻擊,不會有任何Secure區域信息的泄漏或被Non-secure code取得任何的Secure權限。
04 Voltage Glitch 對 AES 加密的攻擊
此攻擊方式主要是在代碼執行AES加密相關處理時,使用Voltage Glitch攻擊其運作,使其產生錯誤的密文。執行AES加密的基本流程如下圖所示, 最終會產生密文 :
Figure 6. AES Encrypt Procedure.
例如在輸入 AES Key操作時被Voltage Glitch攻擊,可能出現輸入密鑰的動作被忽略或是輸入錯誤的密鑰值。如果是輸入密鑰的動作因為攻擊而沒有實際上的密鑰值輸入,那么接下來的加密過程,就會直接使用其緩存器內原來的值,通常這會是一組全部為0的密鑰值,所以對于最后加密過后的秘文,只要使用全0的密鑰來解密,就可以還原出正確的原文了。

Figure 7. Zero Key Fault Injection Attack.
另一種狀況是在原文已知道情況下,攻擊者利用Voltage Glitch造成輸入錯誤的密鑰,然后加密過后,得到對應的密文,以此重復多次,攻擊者就可以根據原文、正確密鑰加密后的密文、各種錯誤密鑰加密后的密文,經過Differential Fault Analysis (DFA) 差分故障分析方法,就可以還原出正確的密鑰。

Figure 8. Use Fault Injection to get N Encrypted Text for DFA.
05 如何透過軟件來防護這些攻擊
由上述幾個采用Voltage Glitch攻擊的例子可以發現,攻擊者需要在正確的時間點,進行Fault Injection攻擊,才有一些機會得到其想要達成的目的,因此讓攻擊者無法輕易的了解系統內部運作的時序,將會是一個有效的防護,最簡單的方法就是建立不可預測的系統時序和處理流程, 讓攻擊者不容易找到合適的攻擊時間點,也不容易持續攻擊到同一個關鍵運行點,而這可以透過隨機延遲和隨機變化處理流程的順序來實現。

Figure 9. Add Random Delay

Figure 10. Change Execution Procedure Randomly
但是只要無法擋住攻擊的來源,攻擊者總會達成他們所要的攻擊目的。如果軟件可以偵測到系統可能被攻擊, 則可透過對應的處里程序將攻擊損害程度降到最低。
本章節將依據前一章節提到的故障攻擊范例來說明軟件解決方案, 并實現可偵測出系統是否被攻擊以及對應的處理。
06 關鍵設置攻擊防護
在先前所舉TrustZone®設定攻擊的例子中,我們知道攻擊者企圖利用跳過SAU配置指令來影響Secure與Non-secure區域范圍的設置,企圖擴大Non-secure區域范圍,藉此取得存取Secure資源的機會。雖然在之前的描述中提到,因為Secure與Non-secure范圍設置,除了SAU,還需要搭配IDAU,所以單純的攻擊SAU,并無法取得有效的權限,但這里我們仍然為這樣的攻擊提出對應的策略,讓攻擊者連SAU的設置都無法攻擊成功。
這個防護最主要原理,是偵測異常的SAU配置,并做復原SAU配置的處理, 讓針對SAU設置的攻擊無效化。
首先要偵測出異常的SAU設置,可針對所有的SAU設置進行冗余檢查。
紀錄有效的系統SAU設定值:
1. 系統SAU設定值已預先被定義在partition_M2351.h內,需要將這些設定值預先記錄下來, 可供后續步驟的使用。
2. 計算出有效的系統SAU設定值總和 :
將有效的SAU相關設定例如: RBAR, RLAR和CTRL等設定值全部加起來做運算, 會得到一個Checksum值。
3. 將有效的SAU設定值寫入對應的SAU region :
將partition_M2351.h內定義有效的SAU設定值和屬性寫入各自的SAU區域內。
4. 讀出全部有被寫入SAU region的設定值, 并做加總運算
5. 判斷寫入SAU是否正確 :
在此比對Step 2和Step4計算出來的總和值是否一致,便可得知在寫SAU設定值是否因遭到攻擊而產生異常的設定結果。
上述步驟Step 1,2,4,5是針對偵測攻擊所加的步驟, 而Step 3則是原來沒有加防護代碼時的SAU設置。如下圖所示,

Figure 11. Fault Injection Countermeasure Flow.
接下來,偵測到錯誤后,必須要讓系統能夠自行回復,所以需要重復Step3的步驟再次寫入SAU設定。
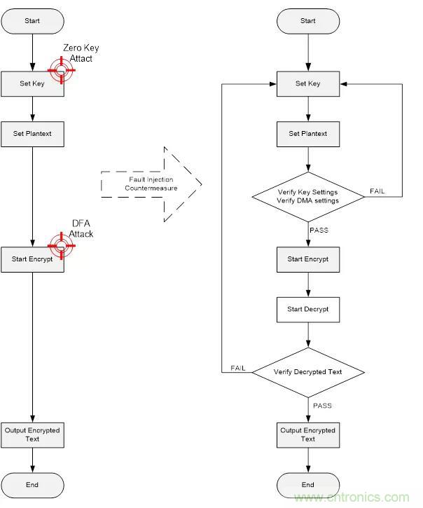
07 防護Zero Key攻擊與AES加密攻擊
Zero Key攻擊與SAU設置攻擊類似,都是讓軟件寫入動作失效,也就是讓系統無法寫入正確地密鑰到運算單元中,因而使用默認的空白數據,據此產生使用 空白密鑰的效果。
對AES加密運算的攻擊, 目的是影響密鑰的加載使其加密出錯誤的密文,然后攻擊者透過分析大量不同的錯誤密文和正確密文的關系, 透過DFA分析方法推導出系統內使用的加密密鑰后, 再解密密文, 便可得到明文數據。
因此AES加密攻擊的防護重點是讓軟件可以知道AES加密運算過中有受到攻擊,避免使用到空白或錯誤的密鑰,并且不能將被攻擊后產生的密文回報給攻擊者,使其有機會進行DFA分析。
攻擊者再攻擊密鑰的加載前,需要先精確的定位到特定的時間點,因為配置密鑰與輸入明文的程序,是可以互換的,軟件可以在這個部分進行隨機的次序調換,如此可以增加攻擊者定位密鑰加載時間點的難度。

Figure 12. Random change the plaintext, Key input procedure.
由于對AES運算的攻擊,重點在于使其密鑰的加載出錯,無論是Zero Key或是大量錯誤的Key,所以只要在加載密鑰之后,再針對緩存器中的密鑰做檢查,即可保障密鑰輸入的正確性,而且如果運算中有使用到DMA的話,DMA的Source, Destination與Transfer Count都應該也納入檢查。
而加密運算使用密鑰時的攻擊,則可在加密完成后,直接把密文用同一把密鑰解密,并與原來的明文做比對,即可驗證在加密過程中是否有任何出錯。
整個防護對策流程圖如下:

Figure 13. AES Key Fault Injection Countermeasure Flow.
總結
對于微控制器產品而言,Fault Injection確實是一個簡單、有效又低成本的攻擊, 只是要能夠完整的取得有用的成果,攻擊仍然必須能夠精確的定位安全設定、密鑰加載、加密運算的關鍵時序,這對并不熟悉微控制器內部運行的程序的惡意攻擊已屬不易,而且軟件也可以利用隨機的延遲與程序交錯等方式,更加深定位的困難度。
即使攻擊者精確找到關鍵位置,只要軟件多一道自我校驗程序,就可以讓攻擊的難度急遽增加,因此對于系統中的關鍵設置、密鑰加載部分,增加相應的防護會是一個很值得做的事。
(來源:新唐MCU,作者:張紋碩 部經理 )
免責聲明:本文為轉載文章,轉載此文目的在于傳遞更多信息,版權歸原作者所有。本文所用視頻、圖片、文字如涉及作品版權問題,請聯系小編進行處理。




