- 數字至模擬(DTA)轉換盒交流-直流(AC-DC)電源要求
- DTA需要遵守的能效規范
- 安森美半導體DTA電源規范
- 電路工作、變壓器設計、測試結果介紹
解決方案:
- 本文介紹的參考設計采用通用交流輸入,提供5.0 V、3.3 V和1.8 V輸出,能效高于72%
- 只要簡單改變3.3 V和1.8 V輸出上的檢測網絡,也可以提供其它輸出電壓
- 使用安森美半導體的NCP1308電流模式控制器及1個外部MOSFET,采用準諧振(QR)反激拓撲結構設計
- 5 V輸出采用1個同步整流MOSFET
- 2個較低電壓輸出轉換器采用工作在1 MHz頻率的NCP1595單片同步降壓穩壓器來實現
- 根據輸出電壓和電流組合及相應系統總能效的不同,提供近6 W的有效功率輸出
- 此設計除了具有輸入傳導EMI濾波器,還增加過流保護和過壓保護等典型保護功能
隨著技術的發展,世界各國紛紛加快向數字電視廣播的轉換過程。以美國為例,根據國會相關法案要求,2009年2月17日午夜美國所有全功率電視臺將停止模擬電視廣播,轉向100%的數字廣播。不過,美國新任總統奧巴馬已簽署決議,允許各電視臺將模擬信號關閉時間推遲到2009年6月20日。這之后,采用模擬NTSC調諧器的傳統陰極射線管(CRT)電視都將無法接收無線電視廣播信號。作為鼓勵措施,美國國家電信和信息管理局(NTIA)運作一個項目,提供優惠券用于支付數字至模擬(DTA)轉換盒的費用。DTA轉換盒能夠接收數字電視廣播信號,并將其轉換為標準清晰度的節目,使人們能夠通過采用模擬NTSC調諧器的傳統CRT電視進行觀看(更多信息參見www.dtvtransition.org)。
DTA交流-直流(AC-DC)電源要求
DTA定義
美國環保署(EPA)“能源之星”項目制定了針對DTA的1.1版規范。該規范對DTA的定義是:獨立式設備,除了幫助消費者將數字電視業務中任何頻道的廣播轉換為消費者能夠顯示在設計用于接收和顯示模擬電視業務信號的電視接收機的功能外,不含其它任何特性或功能,但可以包含遙控器。
相應地,這規范將DTA分為三種工作模式:
- 工作模式:DTA動態提供其主要功能和某些或全部適用的次級功能的狀態;
- 關閉模式:能耗為零或可以忽略不計的狀態
- 休眠模式:與關閉模式相比,這種狀態下設備的能耗較高,輸出功率能力更高,響應速度更快;相反,與工作模式相比,能耗更低,輸出功率能力更低,響應速度更慢
DTA除了要符合“能源之星”這1.1版的規范,還必須符合NTIA在其數字電視轉換盒優惠券項目最終決策文件的技術附錄中的最低技術要求,見表1。“能源之星”設定的DTA在測試條件的輸入功率為在工作模式不超過8 W。這低功率要求為DTA的能效、明顯也就是電源的能效提出了嚴苛的挑戰。在如此低的個位數字功率范圍下,由于DTA的專用集成電路(ASIC)本質上要求較低的電壓輸出(通常為5 V及5 V以下)以及電源內部靜態電流占總能耗較大部分的緣故,實現70%的能效都較困難。
表1:DTA需要符合的能效規范(資料來源:“能源之星”及DTIA)

安森美半導體DTA電源規范
本文介紹的參考設計采用通用交流輸入,提供5.0 V、3.3 V和1.8 V輸出,能效高于72%。只要簡單改變3.3 V和1.8 V輸出上的檢測網絡,也可以提供其它輸出電壓。如果需要“休眠模式”的話,該設計也提供抑制5 V輸出的選項。此電源的主轉換器使用安森美半導體的NCP1308電流模式控制器及1個外部MOSFET,采用準諧振(QR)反激拓撲結構設計。5 V輸出采用1個同步整流MOSFET,而2個較低電壓輸出轉換器采用工作在1 MHz頻率的NCP1595單片同步降壓穩壓器來實現。5 V輸出還充當2個降壓穩壓器的直流源。這種特別的元件組合提供了一種簡單但有效的三輸出開關穩壓器,根據輸出電壓和電流組合及相應系統總能效的不同,提供近6 W的有效功率輸出。此設計除了具有輸入傳導EMI濾波器,還增加了過流保護(OCP)和過壓保護(OVP)等典型保護功能。
- 輸入:90至265 Vac,50/60 Hz,兩線輸入(火線,中性線)
- 輸入功率:最大8 W
- 待機輸入功率(空載):低于200 mW
- 輸入熔絲:1 A
- 浪涌限制:約5 Ω
- 輸入濾波:共模及差模導電EMI濾波器
- 輸出:5 V @ 1 A;3.3 V @ 1 A;1.8 V @ 1 A;總輸出功率不超過約6 W
- 穩壓:所有輸出都優于±3%
- 輸出紋波(Vpk/pk):任何輸出上最大為30 mV
- 能效:優于72%;實際值取決于輸出電壓和電流組合
- 保護:過壓保護,過流保護
- 溫度范圍/冷卻方式:0至55℃;對流冷卻
- 控制特性:休眠模式工作時抑制5 V輸出(可選)

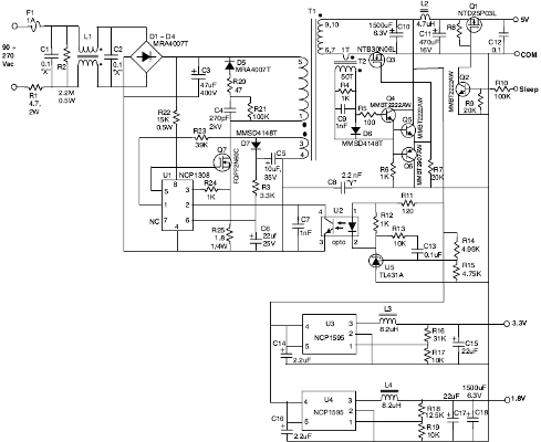
圖1:安森美半導體8 W DTA電源電路示意圖。
電路工作
圖1所示的是參考設計的電源電路示意圖。該電源的工作原理是:在電源導通時,電阻R1和電磁干擾(EMI)濾波器電感L1的繞組阻抗限流大電容C3上的浪涌電流。這個電感與“X”型配置的電容C1和C2一起構成差模EMI濾波器,而共模電感L1和電容C8構成共模濾波器。交流輸入由二極管D1至D4全波整流,并在電容C2兩端產生1.4倍Vac的直流總線電平。
準諧振反激轉換器是采用安森美半導體的NCP1308電流模式準諧振控制器(U1)和1顆2 A、650 V的MOSFET(Q7)實現的。此控制器包含從過流到過壓條件的所有自保護內部電路。雖然NCP1308具有安森美半導體的專利動態自供電(DSS)特性,但反激變壓器T1上的輔助繞組及D7、C5、C6和R3等相關元件仍為IC提供“充當啟動電路(bootstrapped)”的Vcc電源。這啟動電路Vcc大幅降低U1在正常工作期間的功率耗散,并將電源的待機或空載能耗降至200 mW以下。電阻R3限制Vcc電壓,且提供一種簡單的設定OVP啟動電平(trip level)的方法,檢測光耦合器故障或環路開路故障。
由D5、C4、R20和R21組成的緩沖器網絡為外部MOSFET Q7提供電壓尖峰抑制功能。這電壓尖峰由變壓器T1的初級繞組的泄漏電感產生,如果不恰當處理的話,可能會帶來破懷性后果。在諸如本參考設計這類的簡單、單端反激電路中,這樣的緩沖器網絡是必須的。需要說明的是,本參考設計為D5使用的是傳統的50/60 Hz PN二極管,并包含1個與之串聯的電阻(R20)。這種布排,再結合電容C4,不僅抑制MOSFET關閉時的電壓尖峰,還消除與變壓器T1泄漏電感和電容C4相關的諧振振鈴(resonant ringing)。
變壓器設計
反激變壓器T1的設計要求將泄漏電感和繞組電容等典型寄生參數減至最小。對于小型變壓器磁芯結構而言,這就變得更加困難,因為磁芯的橫截面積隨著總體磁芯尺寸的減小而減小,這就需要更多的初級和次級匝數。對于小型磁芯而言,要在提供足夠匝數以限制磁通量密度小于三千高斯(< 3 kG)與增加泄漏電感之間取得平衡,就變得非常需要技巧。本參考設計中使用了EF-16磁芯,有可能使初級繞組僅2層,而Vcc繞組和5 V次級繞組各僅一層。測試顯示,由相應泄漏電感產生的電壓尖峰的能量極低,而由D5、C4、R20和R21組成的緩沖器網絡足以抑制電壓尖峰,且對能效的影響極小。圖2顯示了詳細的變壓器設計。
T1的主要次級輸出5 V由MOSFET Q3以及由變壓器T2、電容C9、電阻R4至R7、MOSFET Q4至Q6、二極管D6等相關電路組成同步整流器實現,用于最大限度提升能效。當MOSFET Q7關閉時,小電流感測變壓器T2感測到對輸出電容C10充電的次級反激電流;而T2會在電阻R4兩端產生足夠的電壓,以導通由Q5和Q6組成的推挽驅動電路。該驅動電路依次導通MOSFET Q3的門極,而使Q3充當極低正向壓降的整流器,用于5 V輸出。沒有次級電流流過時,Q3處于關閉狀態及反向阻斷(reverse blocking)模式。為了降低輸出紋波及噪聲,電路中增加了由電感L2和電容C11組成的濾波器。此外,還可以選擇增加P-MOSFET Q1和驅動器晶體管Q2,以在有需要的情況下,支持關閉5 V輸出,用于“休眠模式”或類似要求,從而將漏電(power drain)降至絕對最低值。
對5 V輸出進行穩壓的方式,是檢測主輸出電容C10兩端的電壓,并以電阻R14和R15對這電壓進行分壓,使其匹配可編程齊納器件U5(TL431A)的2.5 V內部參考電壓。U5充當誤差放大器,并藉光耦合器U2提供反饋給初級端控制器U1。C13和R13提供控制環路相位和增益補償,而C7為U5的反饋輸入提供高頻噪聲去耦。

圖2:變壓器設計數據表。
另外兩路低壓輸出(3.3 V和1.8 V)使用1對NCP1595單片同步降壓穩壓器(U3和U4)從5 V輸出獲得。這兩個降壓轉換器的開關頻率為1 MHz,因此只需要極小尺寸的輸出電感(L3和L4)和電容(C15和C17)。由于這些降壓轉換芯片的輸入和輸出紋波頻率極高,C14至C17應當使用極低阻抗的多層陶瓷電容。C18是一顆標準鋁電解電容以保證在特殊DTA微處理器從休眠模式啟動時只有極低的輸出電壓下降。在這個測試應用中,3.3 V輸出并不需要大輸出電容,但如果這3.3 V輸出是DTA微處理器的主電源,則可以考慮選用大輸出電容。對于所選3.3 V和1.8 V電平之外的電壓,設計人員只需要調整電壓檢測分壓器網絡調節電阻(R17或R19)的值,提供恰當的反饋電平給降壓控制器的檢測輸入即可(可訪問www.onsemi.com/pub_link/Collateral/NCP1595.PDF,參見NCP1595數據表)。
測試結果
工作效率
由于此款設計的主要目標是效率和電路簡單性,而且特定DTA電路應用所需的電壓和電流配置也會明顯不同,所以我們在多種不同負載條件下測試了能效,結果如表2所示。如我們可能預計的那樣,5 V輸出上負載最大的配置總能效也最高。

表2:不同輸出在各種負載配置下的能效。
休眠及關閉模式
- 休眠模式:輸入功率≤720 mW
- 關閉模式(空載):輸入功率≤200 mW
其它評論及建議
雖然這個特別參考設計中并沒有測試傳導EMI,但相同的輸入濾波器設計已用于安森美半導體其它類似的低功率反激式參考設計,且符合FCC針對導電EMI的B級(Level B)要求。
為了獲得最佳的熱管理性能,NCP1595的DFN表面貼裝封裝(U3及U4)應當完整地焊至電路板的外部覆銅區域,而當NCP1595降壓轉換器上提供更大電流輸出,這就猶為重要。
電流感測變壓器T2的設計并非最關鍵的事項,可以采用任何匝數比在30:1至50:1的小型鐵芯就可以使用。然而,主反激變壓器T1的設計對能效及優化電源性能而言非常關鍵。我們并不建議重新設計磁芯結構更小(磁芯橫截面積Ae更小)的變壓器。使用橫截面積較大的磁芯可能使總匝數較少,并有可能增量提升能效,但為了恰當的電路工作,需要維持規定的電感值。
設計人員運用此參考設計時,建議您詳細閱讀安森美半導體NCP1308和NCP1595單片控制器的數據表。
演示電路板

圖3:安森美半導體8 W DTA電源參考設計的演示電路板。
總結:
本文介紹了安森美半導體用于8 W DTA轉換盒電源的一種經過完備構建及測試的GreenPointTM解決方案。這電源設計在初級端使用了安森美半導體的NCP1308電流模式控制器,采用的是準諧振拓撲結構。次級端提供三路輸出(5 V、3.3 V和1.8 V)。其中,3.3 V和1.8 V輸出源于5 V輸出,使用了采用降壓直流-直流(DC-DC)拓撲結構及同步整流技術的NCP1595控制器。這參考設計滿足“能源之星”的能效規范要求及NTIA的技術要求,并符合安森美半導體的設計規范,具有較高的工作效率及極低的待機能耗??蛻衾眠@參考設計,可以縮短設計周期,并加快產品上市進程。
供稿:安森美半導體
參考資料:
1、安森美半導體《8 W DTA電源參考設計文檔》,參見:http://www.onsemi.com/pub_link/Collateral/TND332-D.PDF




