DDS其實說白了就是有很多個不同的電壓組合而成。大家都學過三角函數。三角函數其實就相當于一個鐘。讓他圍繞著某個固定的速度轉,而他的投影在下面的長度就相當于一個信號的變化了。這里涉及到DDS的頻率控制字以及時鐘。頻率控制字其實就相當于跨度,這個跨度為下一個時鐘的到來需要跳動的相位是多少,不能太小,太小波形就失真了,太大的話頻率會降低。
直接的數字頻率合成芯片可通過改變頻率控制字進而改變頻率的變化,也可以控制幅度。這里筆者自己做的這個選擇2片都是并聯型的DA來做信號源。有人問我為何需要2片來做。一片不就行了嘛?起初,自己用普通的0832真的就是用一片做的信號源。頻率改變了。當時就是用的普通的MCU控制的。看上去信號還不錯。但是后來筆者發現當我想去改變他的幅度的時候出現問題了。當時自以為是的認為幅度是不是應該吧所有的點同時除上某個固定的值再輸出然后就整體的改變幅度了。但是后來發現行不通。整體的下降多少倍,必然后產生小數部分。小數部分如何用8位的DA來描述呢?reference。用另一片DA來控制他的reference。DAC的輸出公式就是 VOUT=(reference)*n/(2的N次方),其中N為位數。n為輸入的值。
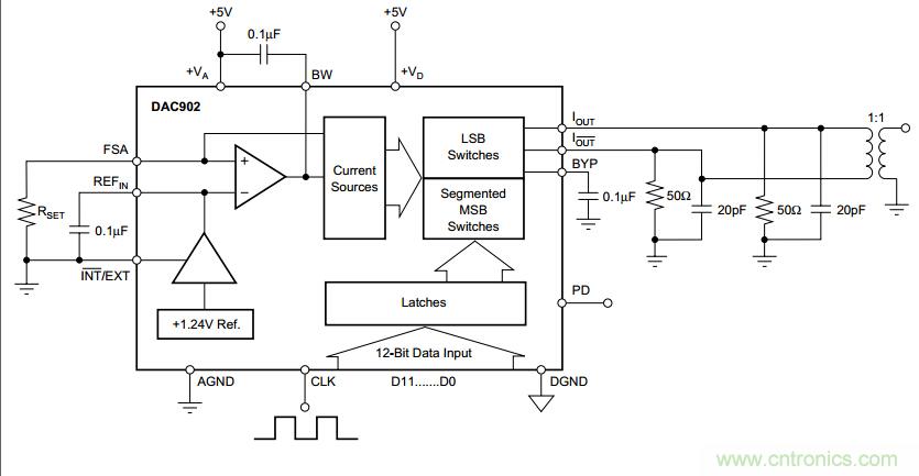
DAC7621這個帶基準4096的芯片,就此搭建起來了這個幅度受控頻率受控的信號源。DAC902是一種高速,digital-to-analog轉換(DAC)提供力所能及的一12-bit 分解選項Speed Plus系列高性能轉換器。

902的時序:

另外值得注意的是他的輸出是電流型的。后面一般接放大器或者電感之類的東西。這里用的放大器就和0832的類似。若輸出有負載。公式為:

DAC7621是12位并行輸入的。和很多轉換器有異曲同工之處。同時都是有CS端和讀寫端。

時序:

原理圖:



前面2圖在強調下。一片902用來控制可以改變頻率的。所謂改變頻率就是改變控制器的頻率控制字就行了,就是那個所謂的跨度。另外7621用來改變參考的,改變了參考就相當于改變了峰值。這就是所謂的DDS了。
相關閱讀:
基于DDS的寄生電感測量儀設計
DDS技術允許精確、快速地調諧頻率輸出和波形






