【導讀】圖1所示的電路是電化學阻抗譜(EIS)測量系統,用于表征鋰離子(Li-Ion)和其他類型的電池。EIS是一種用于檢測電化學系統內部發生的過程的安全擾動技術。該系統測量電池在一定頻率范圍內的阻抗。這些數據可以確定電池的運行狀態(SOH)和充電狀態(SOC)。該系統采用超低功耗模擬前端(AFE),旨在激勵和測量電池的電流、電壓或阻抗響應。
電路功能與優勢
圖1所示的電路是電化學阻抗譜(EIS)測量系統,用于表征鋰離子(Li-Ion)和其他類型的電池。EIS是一種用于檢測電化學系統內部發生的過程的安全擾動技術。該系統測量電池在一定頻率范圍內的阻抗。這些數據可以確定電池的運行狀態(SOH)和充電狀態(SOC)。該系統采用超低功耗模擬前端(AFE),旨在激勵和測量電池的電流、電壓或阻抗響應。
老化會導致電池性能下降和電池化學成分發生不可逆變化。阻抗隨容量的下降而呈線性增加。使用EIS監視電池阻抗的增加可以確定SOH以及電池是否需要更換,從而減少系統停機時間和維護成本。
電池需要激勵電流,而不是電壓,而且阻抗值在毫歐姆范圍內很小。該系統包括向電池注入電流的必要電路,并允許校準和檢測電池中的小阻抗。

圖1.簡化電路功能框圖
電路描述
電池EIS理論
電池是非線性系統;因此,檢測電池I-V曲線的一個小樣本,使系統呈現偽線性行為。在偽線性系統中,正弦輸入產生的正弦輸出頻率完全相同,但相位和振幅發生了偏移。在EIS中,向電池應用交流激勵信號以獲得數據。
EIS中的信息常用奈奎斯特圖表示,但也可以使用波特圖顯示(本電路筆記側重常見格式)。在奈奎斯特圖中,使用阻抗的負虛分量(y軸)與阻抗的實分量(x軸)作圖。奈奎斯特圖的不同區域對應于電池中發生的各種化學和物理過程(見圖2)。

圖2:電池的奈奎斯特圖顯示與電化學過程相對應的不同區域
這些過程使用電阻、電容和一種稱為Warburg電阻的元件來建模,Warburg電阻用字母W表示(在等效電路模型(ECM)部分有更詳細的描述)。沒有簡單的電子元件來表示Warburg擴散電阻。
等效電路模型(ECM)
等效電路模型(ECM)使用簡單的電子電路(電阻和電容)來模擬電化學過程。該模型用一個簡單的電路來表示一個復雜的過程,以幫助分析和簡化計算。這些模型基于從測試電池中收集的數據。對電池的奈奎斯特圖進行表征后,可以開發一種ECM。大多數商業EIS軟件都包含一個選項,用于創建一個特定的、獨特的等效電路模型,以更接近由任何特定電池生成的奈奎斯特圖的形狀。在創建電池模型時,有四個常見參數表示電池的化學性質。
電解(歐姆)電阻—RS
RS的特性如下:
•對應于電池中電解質的電阻
•在進行測試時受電極和所用導線長度的影響
•隨電池的老化而增加
•當頻率>1 kHz時占主導
雙層電容—CDL
CDL的特性如下:
•發生在電極和電解質之間
•由圍繞電極的兩層平行的相反電荷組成
•在1 Hz至1 kHz頻率范圍內占主導
電荷轉移電阻—RCT
•電阻是在電子從一種狀態轉移到另一種狀態,即從固體(電極)轉移到液體(電解質)的過程中發生的
•隨電池的溫度和充電狀態而改變
•在1 Hz至1 kHz頻率范圍內占主導
Warburg(擴散)電阻—W
•表示對質量轉移即擴散控制的阻力
•典型地表現45°相移
•當頻率<1 Hz時占主導
表1提供了每個ECM組件的符號和表達式。
表1.ECM組件

構建電池ECM
建立等效電路模型(ECM)的過程通常以經驗為基礎,需要使用各種等效電路模型進行實驗,直到模型與測量的奈奎斯特圖匹配。
下面幾節將介紹如何創建一個典型的電池模型。
Randel電路模型歐姆和電荷轉移效應
Randel電路是最常見的ECM。Randel電路包括電解質電阻(RS)、雙層電容(CDL)和電荷轉移電阻(RCT)。雙層電容與電荷轉移電阻平行,形成半圓模擬形狀。
簡化的Randel電路不僅是一個有用的基本模型,而且是其他更復雜模型的起點。

圖3.Randel電路

圖4.產生奈奎斯特圖的簡化Randel電路圖
簡化Randel電路的奈奎斯特圖始終是一個半圓。電解質電阻(RS)是通過讀取電池特性的高頻截點處的實軸值來確定的,即線穿過圖左側的x軸處就是高頻區。在圖4中,電解質電阻(RS)是接近奈奎斯特圖起源的截點,為30Ω。另一(低頻)截點的實軸值是電荷轉移電阻(RCT)和電解質電阻(本例為270 Ω)的和。因此,半圓的直徑等于電荷轉移電阻(RCT)。
Warburg電路模型—擴散效應
對Warburg電阻建模時,將組件W與RCT串聯添加(見圖5)。Warburg電阻的增加產生了45°線,在圖的低頻區很明顯。

圖5.Warburg電路模型—擴散效應

圖6.具有擴散效應的ECM
組合Randel和Warburg電路模型
有些電池描繪兩個半圓形。第一個半圓對應固體電解質界面(SEI)。SEI的生長是由電解質的不可逆電化學分解引起的。如果是鋰離子電池,SEI則隨著電池的老化在負極處形成。這種分解的產物在電極表面形成一層固體。
形成初始SEI層后,電解質分子無法通過SEI到達活性材料表面,與鋰離子和電子發生反應,從而抑制了SEI的進一步生長。
將兩個Randel電路組合起來,為這種奈奎斯特圖建模。電阻(RSEI)針對SEI的電阻建模。

圖7.兩個Randel電路

圖8.修改的Randel電路模型;奈奎斯特圖是一個具有明顯SEI的鋰離子電池
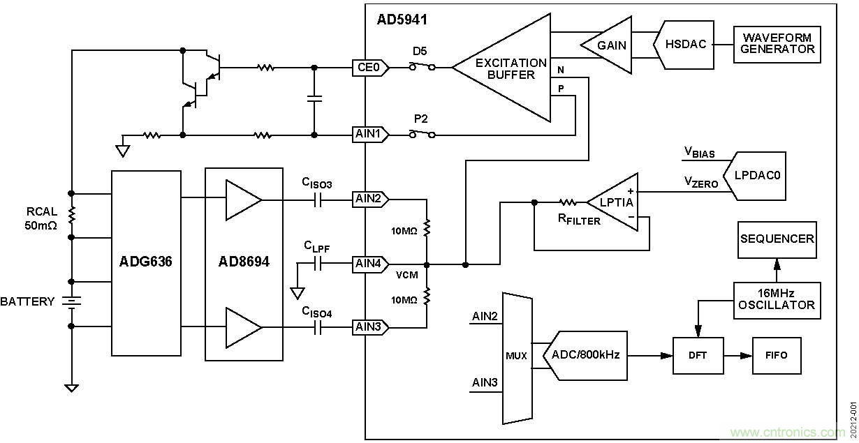
使用AD5941的電池阻抗解決方案
AD5941阻抗和電化學前端是EIS測量系統的核心。AD5941由一個低帶寬環路、一個高帶寬環路、一個高精度模數轉換器(ADC)和一個可編程開關矩陣組成。
低帶寬環路由低功耗、雙輸出數模轉換器(DAC)和低功率跨阻抗放大器(TIA)組成,前者可產生VZERO和VBIAS,,后者可將輸入電流轉換為電壓。
低帶寬環路用于低帶寬信號,其中激勵信號的頻率低于200 Hz,例如電池阻抗測量。
高帶寬環路用于EIS測量。高帶寬環路包括一個高速DAC,用于在進行阻抗測量時產生交流激勵信號。高帶寬環路有一個高速TIA,用于將高達200 kHz的高帶寬電流信號轉換為可由ADC測量的電壓。
開關矩陣是一系列可編程開關,允許將外部引腳連接到高速DAC激勵放大器和高速TIA反相輸入端。開關矩陣提供了一個接口,用于將外部校準電阻連接到測量系統。開關矩陣還提供電極連接的靈活性。
電池的阻抗通常在毫歐姆范圍內,需要一個類似值的校準電阻RCAL。此電路中的50 m? RCAL太小,AD5941無法直接測量。由于RCAL較小,外部增益級使用AD8694來放大接收信號。AD8694具有超低噪聲性能以及低偏置和漏電流參數,這對EIS應用至關重要。此外,在RCAL和實際電池上共用一個放大器有助于補償電纜、交流耦合電容和放大器產生的誤差。
激勵信號
AD5941使用其波形發生器、高速DAC(HSDAC)和激勵放大器來產生正弦波激勵信號。頻率可編程,范圍為0.015 mHz至200 kHz。信號通過CE0引腳和外部達林頓對晶體管配置應用于電池,如圖9所示。需要電流放大器,因為激勵緩沖器所能產生的電流上限為3 mA。典型電池需要高達50 mA。

圖9.達林頓晶體管對
測量電壓
有兩個電壓測量階段。首先,測量RCAL上的壓降。其次,測量電池電壓。每個組件上的壓降在微伏的范圍內很小(μV)。因此,測得的電壓通過一個外部增益級發送。增益放大器AD8694的輸出通過引腳AIN2和引腳AIN3直接發送到至AD5941芯片上的ADC。通過利用離散傅里葉變換(DFT)硬件加速度計,對ADC數據執行DFT,其中實數和虛數計算并存儲在數據FIFO中,用于RCAL電壓測量和電池電壓測量。ADG636對電池和RCAL進行多路復用,輸出至AD8694增益級。
需要ADG636開關的超低電荷注入和小漏電流來消除AD5941輸入引腳上的寄生電容。由于AIN2和AIN3引腳均用于RCAL測量和電池測量,阻抗測量的信號路徑是成比例的。
計算未知阻抗(ZUNKNOWN)
EIS采用比例式測量法。為了測量未知阻抗(ZUNKNOWN),在已知電阻RCAL上施加交流電流信號,并測量響應電壓VRCAL。然后在未知阻抗ZUNKNOWN上施加相同的信號,并測量響應電壓VZUNKNOWN。對響應電壓執行離散傅里葉變換,確定每次測量的實值和虛值。可使用下式計算未知阻抗:


圖10.EIS測量圖
電路評估與測試
下節概述CN-0510電路設計的測試程序和結果的收集。有關硬件和軟件設置的完整詳細信息,請參閱CN-0510用戶指南。
設備要求
•帶USB端口和Windows® 7或更高版本的PC。
•EVAL-AD5941BATZ電路板。
•EVAL-ADICUP3029開發板。
•CN-0510參考軟件
•USB A型轉micro USB電纜
•連接抓取器/鱷魚夾的Bayonet Neill–Concelman (BNC)連接器
•電池(待測器件,DUT)

圖11.參考設計板
開始使用
1.通過Arduino接頭將EVAL-AD5941BATZ連接到EVAL-ADICUP3029。
2.插入BNC,連接F+、F、S+、S上的電纜。
3.通過將micro USB電纜連接到EVAL-ADICUP3029上的P10為開發板供電,并將USB電纜的另一端插入您的電腦。
a.在連接電池之前,確保開發板通電,以避免短路。
4.從GitHub下載示例固件。
analog.com wiki網站上提供了下載說明。
5.將嵌入式軟件配置為應用所需的參數。
a.使用AD5940BATStructInit(void)函數。(示例如下。)

圖12.固件配置
a.使用建議的交互式開發環境(IDE)構建代碼并將代碼下載到EVAL-ADICUP3029目標板。有關安裝詳細信息,請參閱AD5940用戶指南。
6.按照圖13所示連接電池。將F+和S+引線連接到電池的正極,將S-和F-連接到電池的負極。
7.按EVAL-ADICUP3029上的3029-RESET按鈕。

圖13.完整EIS電池系統
電池測試和結果
1.使用程序(如RealTerm)打開串行終端。
2.將波特率配置為230,400。
a.選擇EVAL-ADICUP3029連接到的COM端口。
3.測量結果通過UART流式傳輸,并可以保存到文件中進行分析。
請注意,在程序開始時執行一次校準功能。如果激勵頻率較低,則至少需要4個周期才能捕獲波形。要測量0.1 Hz,需要40秒以上才能完成。
請注意,硬件針對1 Hz以上的頻率進行優化。低于此值的測量值由于外部放大器的1/f噪聲而更加嘈雜。

圖14.顯示在終端程序中的結果
圖15顯示使用EVAL-AD5941BATZ測量示例鋰離子電池的奈奎斯特圖。

圖15.奈奎斯特圖(掃描1.11 Hz至50 kHz)
推薦閱讀:



